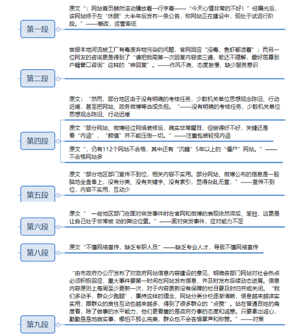
前不久,一位网友打开本县某局官网吃了一惊:网站首页赫然滚动播放着一行字幕——“今天心情非常的不好!”经曝光后,该网站终于在“休眠”大半年后发布一条公告,称网站正在建设中,现处于试运行阶段。
还有更让人哭笑不得的:举报本地河流被工厂有毒废弃物污染的问题,官网回应:“没毒,鱼虾都活着”;而另一位网友的咨询更是得到了“请把我局第一次回复内容读三遍,若还不理解,最好屈尊到户籍窗口咨询”这样的“神回复”。
其实经营好官方网站、官方微博,对公共事务管理服务工作有着不可估量的作用。尤其是在新媒体时代,利用好新媒体,能低成本地加强和群众的互动及官方宣传,抢占舆论制高点,看到最鲜活的民意,延伸管理触角,扫除公共服务的死角,冲破时间、空间等限制,改善自身形象,树立新的管理发展理念。
然而,部分地区由于没有明确的考核任务,少数机关单位思想观念陈旧、行动迟缓,甚至把网站、政务微博等当成负担。建立网站、开通微博就只是出于“别人有的我也要有”的攀比心理,并没有明确的建设目标和计划,也缺少经营的动力。部分网站、微博经过网络装修后,确实非常醒目,但做得好不好,关键还是看“内涵”,“颜值”并不能压倒一切。数据显示,在2016年一项随机抽查的746个各级政府网站中,仍有112个网站不合格,其中还有“沉睡”5年以上的“僵尸”网站。
经过比较不难发现:有的网站各个栏目一应俱全,但位于页面正中并且时常更新的却是政务信息宣传栏,而直接与老百姓相关的问答栏就只能“偏安一隅”,互动回复也寥寥无几。如果有事怎么办?相信不少人的回答依然是“有事找百度”,而非官网官微。这其中固然有现在资讯发达、信息渠道丰富的原因,但不可忽视的是,部分地区部门宣传不到位,相关内容不实用。部分网站、微博公布的信息是一股脑地全盘奉上,没有分类、没有关键字、没有索引,显得杂乱无章,不够用心。而“一个衙门一个网站”浪费了网络资源的同时,也让老百姓望洋兴叹,不知如何“下”网。
一些地区部门在面对突发事件时在官网和微博的表现依然滞后、笨拙,这更是让自己处于非常被动的舆论位置。在面对网友反映的问题说完“您好,我们会尽快为您处理”后再无下文,不回复,慢回复,或者“神”回复,种种不给力的表现,使得本该成为社情收集器的官网官微反而成为“舆情堰塞湖”。
信息化时代,能否运用好新媒体,可以看出一个机关是否具有自我完善的能力和执政为民的思想作风。把这当成勤政的一个细节来做,是切实降低行政成本、建立“友好型”政府、不折腾、不怠慢群众、实现自盈利的明智之举,而一些地方和部门懒得改变、懒得回应、懒得经营,折射出的是权力的傲慢和对民意的漠视。
当然,很多机关单位并不是不想经营好网站、微博,但不懂网络宣传,缺乏专职人员的现状束缚了他们的手脚。
某市在经历“神回复”被“群嘲”的惨痛教训后,痛定思痛,由市政府办公厅发布了对政府网站信息内容建设的意见,明确各部门网站对社会热点必须积极回应,重大事件要第一时间在网站发布信息,并及时发布后续动态进展。信息内容原则上每周至少更新一次,对于内容更新没有保障的栏目要及时归并或关闭。“我们多动手,群众少跑腿”,秉持这样的理念,网站分类分栏逐渐清晰,信息越来越详实实用,跟群众的良性互动也越来越多,得到了很多群众的“点赞”。站在普通百姓的角度看,除了做事的水平能力,他们更看重的是政府办事的态度和诚意。只要拿出诚心,勤勤恳恳地做实事,哪怕不那么完美,群众也不会吝惜掌声和称赞。
“给定材料1”中谈到一些地方官方网站、官方微博没有起到应有的作用。请据此指出这些地方的官方网站和官方微博存在哪些问题,应当如何改进?(30分)
要求:针对性强、简明,建议合理,有条理。不超过300字。
1. 本题需要考生写出问题:“请据此指出这些地方的官方网站和官方微博存在哪些问题,应该如何改进?”
2. 此类题目可以按照问题对策逐一解决
3. 对策来源可以从材料中抄袭,大多数对策需要考生根据自己的生活阅历
4. 先找出问题进行分类归纳,然后提出对策
5. 答案来源

从所给的四个选项中,选择最合适的一个填入问号处,使之呈现一定的规律性:
手机从只能进行语音通话、收发短信发展到能够提供网页浏览、电子商务等多种信息服务功能,甚至把宽带互联网搬到手机上,将手机变成一个接入网络的终端,其通话功能仅仅是附带功能。对上述材料体现的哲学道理说法错误的是( )。
王某为某县某镇政府工作人员,当选为H县人大代表,王某当选的正确余径是()
(二)
村民王某和施某两家相邻。2012年3月,施某在两家之间都不享有宅基地使用权的空地上砌了一堵墙。谁知,这堵墙竟成了两家关系恶化的导火索。围绕砌墙的合法性,砌墙后王家的采光、通风、排水等问题,两家互不相让。5月4日,王某、施某又起纷争,施某先动手打了王某,继而双方互殴,王某右踝骨折,施某左上臂挫伤。后经鉴定,王某被打成轻伤。王某要求施某赔偿其因轻伤所受损失,并要求公安机关对施某处以治安处罚。
王某与施某的斗殴行为在侵权形态上属于()
会签是指

“阳关大道”原是指通往( )的道路。
“手表定律”是指当我们同时拥有两只时间不一样的手表时,反而不知道准确的时间,这对做好团队工作的启示是()
转变政府职能是当前我国行政管理体制改革的核心内容和根本途径。某区政府下列行为不符合转变政府职能要求的是()
根据《国家公务员暂行条例》的规定,当公务员认为自己的合法权益受到侵犯时,可以向检察机关或者审判机关提出控告。