下列关于操作风险的说法,不正确的是( )。

考点:
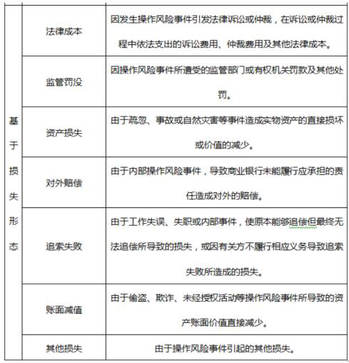
操作风险分类
金融机构应当按照规定建立客户身份识别制度,下列选项不正确的是( )。
银行从业人员在进行理财顾问活动中,要了解客户的财务信息如投资偏好等。()
理财师在进行保险业务销售时,需遵守()的原则。
下列客户信息中属于财务信息的有( )。
在对借款人的贷后监控中,管理状况监控的特点是对“人及其行为”的调查。( )
关于项目现金流量分析,下列说法正确的有( )。
基金推介材料必须真实、准确,与基金合同、基金招募说明书相符,不得有下列情形( )。
( )阶段建议进一步提升资产安全性,将80%以上资产投资于储蓄及固定收益类理财产品,同时购买长期护理类保险。
银行仅仅保证客户本金安全,这样的结构性理财计划是( )。
陈小姐将1万元用于投资某项目,该项目的预期收益率为10%,项目投资期限为3年,每年支付一次利息,假设该投资人将每年获得的利息继续投资,则该投资人三年投资期满将获得的本利和为( )元。