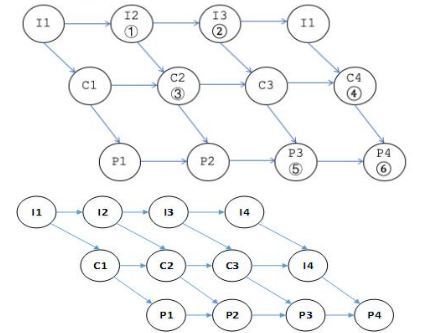
某计算机系统中有一个CPU、一台输入设备和一台输出设备,假设系统中有四个作业T1、T2、T3和T4,系统采用优先级调度,且T1优先级小于T2优先级小于T3优先级小于T4优先级。每个作业具有三个程序段:输入Ii、计算Ci和输出Pi(i=1, 2, 3, 4),其执行顺序为Ii→Ci→Pi。这四个作业各程序段并发执行前驱图如下所示。图中①、②、③分别为(请作答此空),④、⑤、⑥分别为()。

前趋图是一个有向无循环图,由节点和有向边组成,节点代表各程序段操作,而节点间有向边表示两个程序段操作之间存在前趋关系(“→”)。程序段Pi和Pj前趋关系可表示成Pi→Pj,其中Pi是Pj前趋,Pj是Pi后继,其含义是Pi执行结束后Pj才能执行。本题完整前趋图如下图所示,具体分析如下。

根据题意,I1执行结束后C1才能执行,C1执行结束后P1才能执行,因此I1是C1、P1前趋,C1是P1前趋。可见,图中③应为C1。又因为计算机系统中只有一台输入设备,所以I1执行结束后I2和I3才能执行,故I1是I2和I3前趋,I2是I3前趋。可见,图中①、②分别为I2、I3。根据题意,I4、C3执行结束后C4才能执行,即I4、C3是C4前趋,所以④应为C4。又因为计算机系统中只有一个CPU和一台输出设备,所以C3、P2执行结束后P3才能执行,C3、P2是P3前趋;同理C4、P3执行结束后P4才能执行,C4、P3是P4前趋。经分析可知图中⑤、⑥分别为P3、P4。计算机系统中只有一个CPU,而且系统采用优先级调度,所以C1是C2前趋,C2是C3前趋。可见,图中④应为C4。









