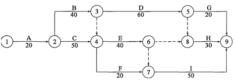
某公路工程项目,发包人通过公开招标选定了承包人。并依据招标文件和投标文件,与承包人签订了施工合同。合同中规定合同工期160天,承包人编制的初始网络进度计划,如图所示。

由于施工工艺要求,该计划中B、D、H三项工作施工需使用同一台吊装机械。上述工作由于施工机械的限制只能按顺序施工,不能同时平行进行。
开工前,承包人需提交实施性施工组织设计文件,供监理工程师批准后才可组织施工。在施工过程中发生如下事件:
事件1:施工过程中,在B工作施工中遇到地下有大量文物使整个工程停工15天。
事件2:F工作施工过程中,由于施工机械出现故障,F工作停工20天。
事件3:施工过程中,发包人对H工作进行了设计变更,使工作增加了工程量,作业时间延长了20天。
【问题】
1.对承包人的初始网络进度计划进行调整,以满足施工工艺和施工机械对施工作业顺序的制约要求。
2.调整后的网络进度计划总工期为多少天?关键工作有哪些?
3.承包人编制实施性施工组织设计文件应包括哪些内容?
4.针对施工过程中发生的3个事件,承包人提出了55天的工期索赔申请,对承包人提出的索赔要求如何处理?请逐条回答。
1.
2.(1)总工期仍为160天。
(2)关键工作有A、C、E、I
3.(1)编制说明;(2)编制依据;(3)工程概况;(4)施工总体部署;(5)主要分部分项工程的施工方案;(6)施工进度计划;(7)资源供需计划;(8)施工平面布置;(9)季节性施工保证措施;(10)质量、安全、职业健康、环境保护、文明施工等方面的保证措施。
4.(1)针对事件1,施工中发现文物,其风险由发包人承担,应予以补偿工期,但工作有10天的总时差,应予以补偿工期5天。
(2)针对事件2,施工中由于施工机械出现故障导致的停工,属于承包人的责任,不能予以工期补偿。
(3)针对事件3,由于发包人对工程变更,导致工程量增加,延长了工期,属于发包人应承担的责任,应予以补偿工期,但工作有10天的总时差,应予以补偿工期10天。
承包人已经提交竣工验收报告,发包人拖延验收的,竣工日期()。
根据《建设工程质量管理条例》,最低保修期限不低于2年的工程有( )。
关于工程量清单计价方式下竣工结算的编制原则,下列说法中正确的是( )。
(2019年) 根据《建筑施工企业负责人及项目负责人施工现场带班暂行办法》,属于建筑施工企业负责人的是 ( )。
把施工所需的各种资源、生产、生活活动场地及各种临时设施合理地布置在施工现场,使整个现场能有组织地进行文明施工,属于施工组织设计中( )的内容。
(2019年) 关于建筑施工企业安全生产许可证的说法,正确的是( )。
(2020年真题)根据《建设工程质量管理条例》,建设单位应当在施工前委托原设计单位或者具有相应资质等级的设计单位提出设计方案的是涉及( )的装修工程。
(2019年) 根据《建筑施工企业主要负责人、项目负责人和专职安全生产管理人员安全生产管理规定》,属于项 目负责人安全生产职责的是( )。
(2019年) 根据《生产安全事故应急预案管理办法》,关于应急预案评审的说法,正确的是( )。
(2019年) 负有安全生产监督管理职责的部门依法采取停止供电措施,除有危及生产安全的紧急情形外,应当提 前( )通知生产经营单位。