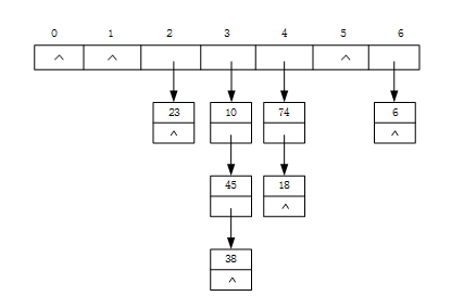
若采用链地址法对关键宇序列 (74,10,23,6,45,38,18)构造哈希表(或散列表),设散列函数为 H(Key)=Key % 7 (%表示整除取余运算),则哈希表中地址为( )的单链表长度为0(即没有关键字被映射到这些哈希地址)。
本题考查数据结构基础知识。
根据题中给出的散列函数,对关键字序列计算其散列地址,如下:
H(74)=74 %7=4 H(10)=10 % 7=3 H(23)=23 % 7=2 H(6)=6 % 7=6
H(45)=45 %7=3 H(38)=38 % 7=3 H(18)=18 % 7=4
采用链地址法构造的散列表如下所示:

显然,该关键字序列经过映射后不存在哈希地址为 0、1、5 的元素,所以其单链表长度为0。
一台主机的IP地址为202.123.25.36,掩码为255.255.254.0。如果该主机需要在该网络进行直接广播,那么它应该使用的目的地址为( )
在计算机系统的日常维护工作中,应当注意硬盘工作时不能__(2)__。另外,需要防范病毒,而__(3)__是不会被病毒感觉的。
有 4 个 IP 地址:201.117.15.254、201.117.17.01、201.117.24.5 和 201.117.29.3,如果子网掩码为 255.255.248.0,则这 4 个地址分别属于3个子网;其中属于同一个子网的是()
在异步通信中,每个字符包含1位起始位、7位数据位、1位奇偶位和1位终止位,每秒钟传送200个字符,采用4相位调制,则码元速率为()。
在 Windows 中,运行( )命令得到下图所示结果。以下关于该结果的叙述中,错误的是( )。
Pinging 59.74.111.8 with 32 bytes of data:
Reply from 59.74.111.8: bytes=32 time=3ms TTL=60
Reply from 59.74.111.8: bytes=32 time=5ms TTL=60
Reply from 59.74.111.8: bytes=32 time=3ms TTL=60
Reply from 59.74.111.8: bytes=32 time=5ms TTL=60
Ping statistics for 59.74.111.8:
Packets: Sent = 4, Received = 4, Lost = 0 (0% loss),
Approximate round trip times in milli-seconds:
Minimum = 3ms, Maximum = 5ms, Average = 4ms
在ISO OSF/RM参考模型中,七层协议中的__(1)__利用通信子网提供的服务实现两个用户进程之间端到端的通信。在这个模型中,如果A用户需要通过网络向B用户传送数据,则首先将数据送入应用层,在该层给它附加控制信息后送入表示层;在表示层对数据进行必要的变换并加头标后送入会话层;在会话层加头标送入传输层;在传输层将数据分解为__(本题)__后送至网络层;在网络层将数据封装成__(3)__后送至数据链路层;在数据链路层将数据加上头标和尾标封装成__(4)__后发送到物理层;在物理层数据以__(5)__形式发送到物理线路。B用户所在的系统接收到数据后,层层剥去控制信息,把原数据传送给B用户。
在OSI/RM中,解释应用数据语义的协议层是()。
在TCP/IP协议栈中,ARP协议的作用是(),RARP协议的作用是(请作答此空)。
在地址 http://www.dailynews.com.cn/channel/welcome.htm 中,www.dailynews.com.cn 表示( ),welcome.htm 表示(请作答此空)。
在电子表格软件Excel中,假设A1单元格的值为15,若在A2单元格输入“=AND(15<A1,A1<100)”,则A2单元格显示的值为 ()