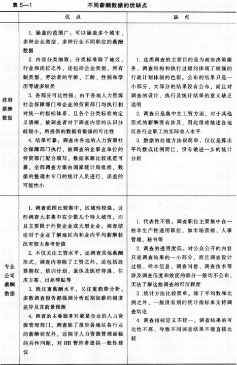
简述不同薪酬数据的优缺点。

简述岗位评价的基本功能及进行岗位评价的基本原则。(14分)
简述培训有效性评估的内容及从一般角度看培训评估的作用。(16分)
简述劳动定额水平的概念及制定先进合理的定额需要达到的要求。
去年1月12号,某运输服务公司与公司工会推选出的协商代表经过集体协商,签订了一份集体合同草案。双方首席代表签字后,该草案经五分之四的职工代表通过,其中,工资和劳动时间条款规定,公司所有职工每月工资不低于5000元,每年支付给员工13个月工资,每天工作八小时,每周工作40小时。去年1月20号,该公司将集体合同报送当地人力资源和社会保障局登记、审查、备案,由于当地行政部门在15日内未提出异议,根据有关规定,该集体合同于二月初正式生效。去年3月,该公司录用王某为办公室文员,并于3月1号与他签订了为期三年的劳动合同,约定期每月工资为4500元。王某起先也知道自己工资低于其他人,但认为自己是个新人,工作可能也相对轻松,所以没有质疑。今年五月初,王某得知其他人都能拿到13个月工资,而自己却没有。王某询问公司后,公司答复,劳动合同里没有约定这个条款,所以王某不享有第13个月的工资的待遇。请依据我国现行劳动法律法规对本案作出评析。(18分)
NG公司原先为总经理统一领导的结构模式,因公司业务发展,人员增多,出现了很多问题,大家得不到日常工作的回应,需要及时处理的重大决策事件被耽误了,不能灵活适应外部市场的变化,经营效率下降,问题多并且复杂。现在总经理进行组织调整,将公司划分成几个半自主的分公司,并给各个分公司安排了经理,设置了职能监督部门,并分配各经理相应的职权,由它进行监督。结合案例分析该公司组织结构调整的特点。(18分)
某公司提倡员工开拓思想,为公司的发展提出建设性建议,并承诺给做出特别贡献的员工予以嘉奖。小芳在公司提了建设性的意见,让公司免受200万的经济损失和可能造成的名誉损失。对此,人力资源部临时决定,私下对小芳进行了表扬,并给小芳1000元以做奖励,小芳在拿到奖励后不仅没有感到开心,反而对此感到很心寒。并跟其他员工诉说,造成了不良影响。请结合案例回答下列问题。
(1)问小芳为什么感到心寒?(4分)
(2)在进行特殊贡献奖的设计时,应注意的事项有哪些。(7分)
(3)奖金制度的制定程序有哪些。(7分)
某机床车间为完成生产任务需开动30 台设备,每台开动班次为两班,看管定额为每人看管3台,工人的出勤率是95%,求该工种定员人数。(18分)
在我国的培训教学中,有一种比较简单适用的教学设计程序,同时适用于一个教学单元和一节课堂。请简述这种程序的主要步骤。(14分)
请简述绩效合同的内容。(14分)
方案设计题。