当前位置:首页 → 医卫类 → 执业药师 → 中药学综合知识与技能->(2020年真题)某男,37岁。因饮食、饮酒无度,出现腹胀腹
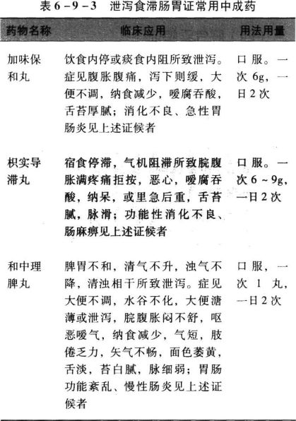
(2020年真题)某男,37岁。因饮食、饮酒无度,出现腹胀腹痛,泻下则缓,大便不调,纳食减少,嗳腐吞酸;舌苔厚腻。宜选用的中成药是( )

某女,24岁。3天前不慎受凉,虽在家自服感冒清热颗粒,但未能见效,病情持续加重,遂来就诊。症见发热,体温38.9℃,口渴,咳嗽声重,痰多色黄,舌淡,苔白滑。西医诊断为急性支气管炎;中医诊断为咳嗽,治以辛凉宣泄,清肺平喘,清热解毒。处方:麻黄5g、石膏30g、苦杏仁6g、甘草9g、鱼腥草30g、金银花30g、连翘30g、板蓝根30g。3剂,每日1剂,水煎服。以此方治疗3日,患者恢复正常。
方中辛、甘,大寒,善清热泻火、除烦止渴,治肺热咳喘的药物是
某女,24岁。3天前不慎受凉,虽在家自服感冒清热颗粒,但未能见效,病情持续加重,遂来就诊。症见发热,体温38.9℃,口渴,咳嗽声重,痰多色黄,舌淡,苔白滑。西医诊断为急性支气管炎;中医诊断为咳嗽,治以辛凉宣泄,清肺平喘,清热解毒。处方:麻黄5g、石膏30g、苦杏仁6g、甘草9g、鱼腥草30g、金银花30g、连翘30g、板蓝根30g。3剂,每日1剂,水煎服。以此方治疗3日,患者恢复正常。
方中连翘既清解热毒,又疏散风热,还散结、利尿、消肿。关于其性能特点的叙述,错误的是
某女,24岁。3天前不慎受凉,虽在家自服感冒清热颗粒,但未能见效,病情持续加重,遂来就诊。症见发热,体温38.9℃,口渴,咳嗽声重,痰多色黄,舌淡,苔白滑。西医诊断为急性支气管炎;中医诊断为咳嗽,治以辛凉宣泄,清肺平喘,清热解毒。处方:麻黄5g、石膏30g、苦杏仁6g、甘草9g、鱼腥草30g、金银花30g、连翘30g、板蓝根30g。3剂,每日1剂,水煎服。以此方治疗3日,患者恢复正常。
方中板蓝根苦寒,其功效不包括
某男,52岁。大便脓血、里急后重、发热腹痛3天。医师诊断为大肠湿热所致的痢疾,处方为香连丸。
患者服药1周后,痢疾诸症皆除,但出现足膝红肿、筋骨疼痛。医师诊断其转为下焦湿热之痹病,治当清热利湿,处方选用四妙丸。该中成药的药物组成是
某男,52岁。大便脓血、里急后重、发热腹痛3天。医师诊断为大肠湿热所致的痢疾,处方为香连丸。
香连丸组方中木香为臣药,善行肠胃气滞。其除能行气止痛外,还能
某男,52岁。大便脓血、里急后重、发热腹痛3天。医师诊断为大肠湿热所致的痢疾,处方为香连丸。
医师处以香连丸,是因其功能为
某男,61岁。痰黄而黏,不易咳出,胸闷气促,久咳不止,声哑喉痛。医生诊断后,处方给予二母宁嗽丸。
关于该中成药的注意事项,叙述正确的是
某男,61岁。痰黄而黏,不易咳出,胸闷气促,久咳不止,声哑喉痛。医生诊断后,处方给予二母宁嗽丸。
二母宁嗽丸组方中的君药为
某男,61岁。痰黄而黏,不易咳出,胸闷气促,久咳不止,声哑喉痛。医生诊断后,处方给予二母宁嗽丸。
二母宁嗽丸主治
某男,61岁。痰黄而黏,不易咳出,胸闷气促,久咳不止,声哑喉痛。医生诊断后,处方给予二母宁嗽丸。
二母宁嗽丸既能清肺润燥,又能